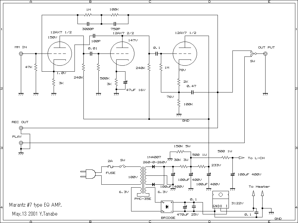
マランツタイプ イコライザーアンプの回路図