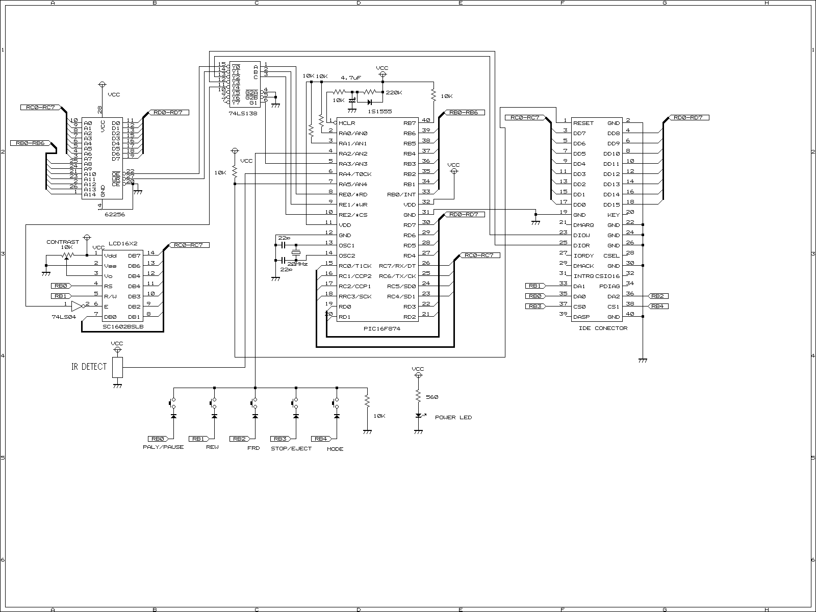
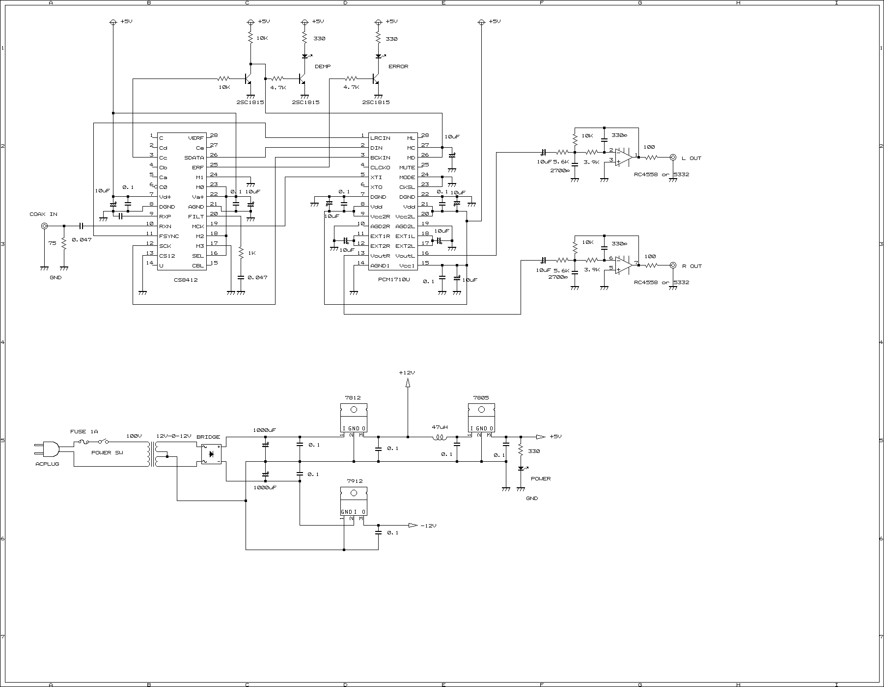
DACとCDトランスポートとの回路図

戻る